一、困惑:
1、六大板块的概念真的对吗?为什么六大板块之间的海峡,两侧陆地漂移了上亿年都没有错位呢?而且原本跟南极大陆一体的澳大利亚大陆向赤道漂移了,可南极大陆为什么能在南极呆着呢?
2、地球在多个时期温暖无冰盖,就算温室效应整体升温15度,能让-25℃至-50℃的两极冰川全部融化吗?反之,全球整体降温多少度,才能把地球整体冰封成雪球地球呢?生命如何存活?
3、如果例次生物大灭绝是冻室效应引发的大冰期、火山喷发、海水缺氧、大氧化等原因造成的?效果存疑,而且越来越多反证引发科学界争议。那这些原因事件的原因又是什么呢?没解释。
4、众多大冰期的原因又是什么?且例次超大陆时期明显与生物大灭绝和大冰期存在交叠,例如盘古大陆裂解的漂移时期,正好对应三叠纪-侏罗纪大灭绝,难道没有关联吗?超大陆旋回的原因又是什么?
5、在世界磁异常图中,海洋区域有很多大陆的历史位置和漂移轨迹的特征痕迹。但同属于一个六大板块的大陆与海洋区域,怎么会发生漂移错位呢?反而是分属两个六大板块(横跨大洋中脊)的大陆历史痕迹却完整无错位,它难道不应该被大洋中脊向两侧推移分开吗?
6、地幔对流、海底扩张、重力滑移等,能驱动大陆漂移吗?科学界也一直有争议。关键是,非洲、印度和澳大利亚大陆在分离后的独立漂移都超过30厘米/年,1-10厘米/年的海底扩张速度如何驱动?而且,世界磁异常图中的大陆历史痕迹为什么明显没按海底扩张方向推移呢?地壳和岩石圈的差异又是什么呢?
越是深究这些问题困惑越多,科学界至今也没给出圆满的解答!
二、无意中的发现
1、如果今各大陆之间海峡下面的岩层并未真正断裂呢?那么全球所有大陆不就是一个连接一体的环形超大陆吗?而历史上的超大陆不也都是半环形吗?
就像汽车轮胎配重或工业转子质量不均都会引发强烈的振动和晃动。环的自转原理类似陀螺,按常理都能想象,轻重不对称的环无法保持水平自转,必然会竖起来转。
2、那么,当超大陆像陀螺一样竖着转,质心当然位于极点,极点周边自然会形成类似今南极冰盖,这不就是地球历史上的大冰期吗?当超大陆没竖起来之前,肯定是分散的大陆因离心力和太阳-月球引力环绕赤道逐步聚合在一起,两极没有陆地自然也就没有大冰期。
而且,超大陆从躺着转变为竖着转时,除了转轴附近的陆地或海洋气温变化不大,全球绝大部分地区的、最高达90度的纬度变化必然会导致气温发生重大变化,不论是陆地还是海洋中的动植物自然会死亡,这不就是生物大灭绝吗?
还顺带解释了所谓的“避风港”为什么在生物大灭绝时期的气温和动植物变化不大。而超大陆从极点裂解,分散的大陆又漂移回赤道时,这不又是一次生物大灭绝吗?
3、当超大陆像蘑菇陀螺一样位于极点自转时,离心力和太阳-月球引力自然会拉着所有的陆地趋向赤道运动,又促使超大陆逐渐撕裂后分离。然后,分散的各大陆又返回到赤道上重新聚合,聚合后又偏转至极点自转。这种全球大陆不断“聚合-偏转-裂解”的反复循环过程及力学原理,不正好合理解释了超大陆旋回现象的成因吗?
三、验证与连锁拓展
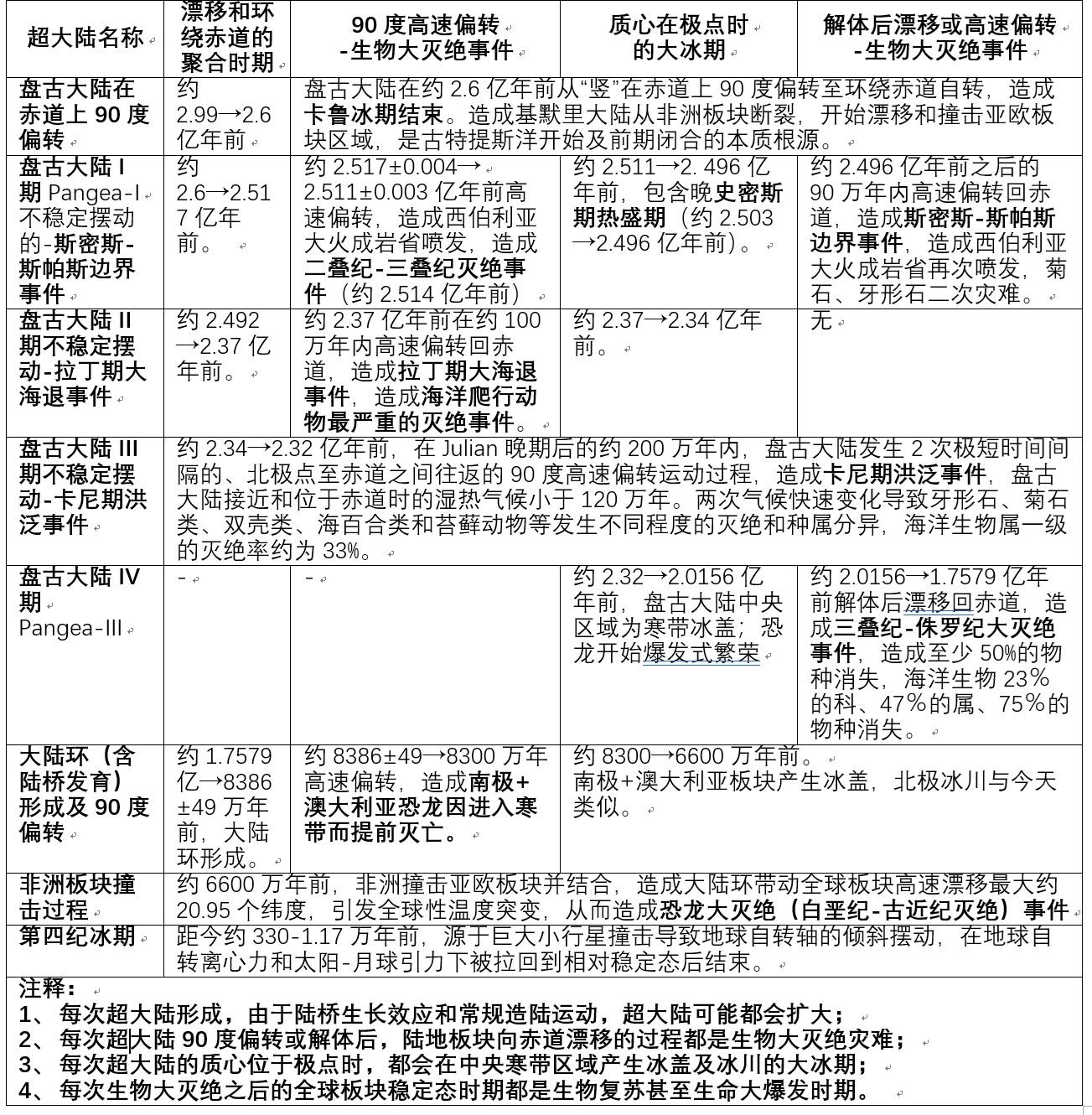
1、基于上述想法比对验证,如下表所示完全吻合,能同时合理的解释超大陆旋回、大冰期和生物大灭绝事件,且发现新的超大陆和不稳定摆动情况。



2、全球板块漂移自然会引发火山活跃、二氧化碳增加、海水缺氧等地质活动剧烈的明显特征,反而将当前用于解释生物大灭绝事件成因的原因给顺带解释了。
3、今地球就处于圆环型超大陆(即大陆环)竖着自转的形态,不同于半环形超大陆只能位于环绕赤道和质心位于极点两种状态,有一定质量对称性的圆环形超大陆可以通过环体的滚动和倾斜来调整自转平衡方位。
世界磁异常图上海洋区域中各大陆的历史位置和漂移轨迹痕迹提供了验证。因非洲、印度、澳大利亚大陆的脱离和撞击后重新结合,大陆环带动全球板块发生多次大幅漂移运动。
4、真极移表象类似,但没法解释世界磁异常图中的历史位置痕迹。且板块相对地幔的厚度及质量微不足道,板块运动不可能导致地幔大幅转动。所以,全球板块大幅漂移的唯一解释就是在软流圈上漂移!
5、经南极大陆生物死亡时产生的褐煤层厚度计算,再经例次生物大灭绝的时长验证,得出超大陆(含大陆环)带动全球板块在软流圈上的平均漂移速度高达约11.1米/年,90度偏转也就约90万年。
这又打破了常规认知,反而印证了被否认的、爱因斯坦作序的、地壳位移理解中地壳能高速漂移的现象是正确的。关键是当前理论无法解释。
6、上表中,地球历史上唯二的两次并非源于超大陆旋回的全球板块大幅运动,经分析都源于巨大小行星撞击及之后的自转回稳过程,漂移速度超过1.19公里/年!又与目前科学界发现地幔中至少有两个可能是小行星撞击残核的巨大异物关联了。
7、大陆板块接近太阳-月亮时因其引力加速,远离时减速。由于太阳和月球的近地点不断东移,导致加速过程的距离和时长永远大于减速过程,从而造成所有板块在独立漂移时都有向东运动的趋势。这也意味着全球板块的核心运动全部都能用力学原理完整解释!
8、海洋区域的板块运动,用向东漂移的力学原理叠加大洋中脊的海底扩张机制即可合理解释。用海洋板块挤压陆地板块的沿海造山过程进行验证,隆升的时间和高度与当前地质学证据吻合。
9、上述板块运动过程还顺其自然的解释了地球26亿年至今的、全球各地区的温度气候、海平面、动植物、地质等变化过程及根源,也包括近五千年来人类遭遇严重自然灾害的原因。截止目前,我能收集到的科普、论文数据等资料全部吻合,越发证明我的推导理论极其可能是正确的。
四、理论冲击
这套全新理论对于全球当前地球物理学的冲击无比巨大:
1、地球板块漂移运动的核心驱动力只有自转离心力和太阳-月球引力!海底扩张的驱动力太小。
发现了目前所有大陆连接形成的大陆环结构!发现了地球历史上所有半环形超大陆的赤-极循环运动机制!并发现了新的超大陆及旋回阶段。
环体自转的力学平衡原理,是超大陆及大陆环带动地球板块大幅高速运动的关键核心!所有板块因离心力和太阳-月球引力都有向赤道漂移的趋势;因太阳-月球引力的近地点东移,所有板块也有向东漂移的趋势!海底扩张学说仅适用于海洋板块,叠加分析即可!
即地球板块的主体运动全部可以用经典力学原理解释!板块运动过程能合理解释地球历史上所有超大陆旋回、生物大灭绝、大冰期以及地质学突变事件的根源!雪球地球和地磁倒转事件根本不存在!
2、当前地球圈层结构中的岩石圈不存在,软流圈应该挪到地壳下面,今理论中的岩石圈底部应为软流圈与地幔的渐变分界。
地幔对流仅发生在地壳与软流圈顶层的液态岩浆区域!软流圈中下部是因深度增压渐变为地幔的固态物质,可长久保留陆地板块漂移的磁异常痕迹。
3、发现了两次巨大小行星撞击地球事件!板块回稳运动合理解释了近五千多年内全球各地区气温、自然灾害、动植物、海平面、地质、人类历史等众多变化过程及根源。发现了第四纪冰期最大可能源于巨大行星撞击后地球陀螺不稳定摆动的回稳行为。
4、超大陆(含大陆环)带动全球板块在软流圈上的整体漂移速度约11.1米/年。因巨大小行星撞击后的地球自转平衡重构,漂移速度更是超过1.19公里/年。真极移理论有误。
其它还有:①验证了远古陆桥假说。②海洋地壳分被动填充形成海洋和海底扩张主动压缩两个阶段。③构建了海平面因纬度、冰川和地球转速三个变量的简易模型。④构建了沿海造山运动的简易模型。⑤气候学4.2千年事件只是近5000年气候变化事件的一个分期。